Редуктор ключа АКБ-3М2

Редуктор ключа АКБ-3М2

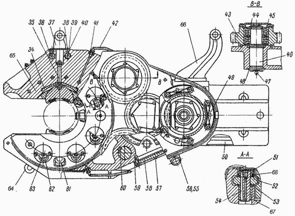
Редуктор ключа АКБ-3М2.12

Список комплектуюших редуктора ключа АКБ-3М2 

 

 

Используются технологии uCoz